VIVE. Revista de Investigación en Salud

https://revistavive.org

Volumen 7 No. 21, septiembre-diciembre 2024

ISSN: 2664-3243

ISSN-L: 2664-3243

pp. 670 - 694

 

 

 

 

 

 

Conocimientos y conductas de estudiantes universitarios ante las infecciones de transmisión sexual

 

Knowledge and behavior of university students regarding sexually transmitted infections

 

Conhecimento e comportamento de estudantes universitários em relação às infecções sexualmente transmissíveis

 

Evelyn Alicia Mallqui Ramos

evelyn.mallqui@unmsm.edu.pe

https://orcid.org/0009-0001-4888-3653

 

Doris Elida Fuster Guillén

dorisfusterguillen@gmail.com

https://orcid.org/0000-0002-7889-2243

 

Universidad Nacional Mayor de San Marcos. Lima, Perú

 

Artículo recibido 29 de julio 2024 | Aceptado 26 de agosto 2024 | Publicado 27 de septiembre 2024

 

Escanea en tu dispositivo móvil o revisa este artículo en:

https://doi.org/10.33996/revistavive.v7i21.331

 

 

RESUMEN

El tema de las infecciones de transmisión sexual (ITS) entre estudiantes universitarios es de creciente relevancia en el ámbito de la salud pública, dado que este grupo etario presenta un alto riesgo de contraer estas enfermedades. El objetivo es interpretar los conocimientos y conductas de estudiantes universitarios ante las infecciones de transmisión sexual. Se enmarcó en un enfoque cualitativo, hermenéutica, con diseño documental bibliográfico. La técnica fue una revisión bibliográfica de fuentes de revistas como SciELO, Scopus, Dialnet, entre otros. Se orientó desde el análisis crítico reflexivo. Los resultados revelan la necesidad de adoptar una perspectiva holística para comprender la adquisición del conocimiento. Las conclusiones señalan la necesidad de fortalecer la educación sexual integral en el ámbito universitario, promoviendo un enfoque que aborde los aspectos biológicos, sociales, emocionales y culturales de la sexualidad. Asimismo, es fundamental fomentar el acceso a servicios de salud sexual y reproductiva de calidad, que garanticen confidencialidad y la no discriminación.

 

Palabras clave: Conducta; Conocimiento; Estudiantes; Enfermedad; Sexual

 

ABSTRACT

The topic of sexually transmitted infections (STIs) among university students is of increasing relevance in the field of public health, given that this age group is at high risk of contracting these diseases. The objective is to interpret the knowledge and behavior of university students regarding sexually transmitted infections. It was framed in a qualitative, hermeneutic approach, with a bibliographical documentary design. The technique was a bibliographic review of sources from journals such as SciELO, Scopus, Dialnet, among others. It was guided by critical reflexive analysis. The results reveal the need to adopt a holistic perspective to understand the acquisition of knowledge. The conclusions point out the need to strengthen comprehensive sexual education in the university environment, promoting an approach that addresses the biological, social, emotional and cultural aspects of sexuality. Likewise, it is essential to promote access to quality sexual and reproductive health services that guarantee confidentiality and non-discrimination.

 

Keywords: Behavior; Knowledge; Students; Disease; Sexual

 

RESUMO

A questão das infecções sexualmente transmissíveis (IST) entre estudantes universitários é de crescente relevância no campo da saúde pública, tendo em vista que esta faixa etária apresenta alto risco de contrair estas doenças. O objetivo é interpretar o conhecimento e o comportamento de estudantes universitários em relação às infecções sexualmente transmissíveis. Enquadrou-se numa abordagem qualitativa, hermenêutica, com desenho bibliográfico documental. A técnica foi uma revisão bibliográfica de fontes de revistas como SciELO, Scopus, Dialnet, entre outras. Foi guiado pela análise crítica reflexiva. Os resultados revelam a necessidade de adotar uma perspectiva holística para compreender a aquisição de conhecimento. As conclusões apontam a necessidade de fortalecer a educação sexual integral no ambiente universitário, promovendo uma abordagem que aborde os aspectos biológicos, sociais, emocionais e culturais da sexualidade. Da mesma forma, é essencial promover o acesso a serviços de saúde sexual e reprodutiva de qualidade que garantam a confidencialidade e a não discriminação.

 

Palavras-chave: Comportamento; Conhecimento; Alunos; Doença; Sexual

 

 

INTRODUCCIÓN

 

El tema de las infecciones de transmisión sexual (ITS) entre estudiantes universitarios es de creciente relevancia en el ámbito de la salud pública, dado que este grupo etario presenta un alto riesgo de contraer estas enfermedades. Diversos estudios han documentado que, a pesar de tener acceso a información sobre prácticas sexuales seguras, muchos jóvenes universitarios continúan involucrándose en conductas de riesgo que los hacen vulnerables a las ITS.

En torno a esto, investigaciones han indicado que una alta proporción de estudiantes universitarios carece de conocimientos adecuados sobre las ITS y las prácticas sexuales seguras. Saeteros y Saeteros (1) realizaron un estudio en Ecuador que reveló que los estudiantes expuestos a prácticas sexuales inadecuadas tienen un 1.4 veces mayor riesgo de contraer ITS en comparación con aquellos que no están expuestos a tales prácticas. Además, más del 50% de los encuestados expresó la necesidad de recibir más información sobre sexualidad.

 

Otro estudio realizado por González et al. (2) en la Universidad Nacional de Chimborazo mostró que, aunque la mayoría de los estudiantes conceptualiza adecuadamente la sexualidad, persisten confusiones en categorías relacionadas. Este ambiente marcado por mitos morales y religiosos genera pensamientos y conductas reprimidas, lo que puede contribuir a la falta de conocimiento sobre los derechos sexuales y reproductivos y las medidas efectivas para evitar ITS.

 

Para abordar la temática, el presente estudio se organiza en campos temáticos, comenzando por la adquisición de conocimientos por parte de los universitarios sobre las infecciones de transmisión sexual (ITS). Este enfoque se basa en el entendimiento de que el nivel de conocimiento y las actitudes de cada estudiante influirán en su capacidad para tomar decisiones responsables en diversas situaciones relacionadas con la sexualidad. Al profundizar en este tema, se espera que los universitarios puedan mejorar su comprensión sobre las ITS, lo que les permitirá actuar de manera informada y segura (3).

 

En torno al tema, Cifuentes et al. (4), realiza un aporte acerca de la definición de las Infecciones de Transmisión Sexual (ITS) son aquellas infecciones que se transmitirán por las relaciones sexuales, la vía sanguínea, mediante el contacto directo con alguna secreción de una persona infectada o de madre a hijo a través de la placenta, el grado de afectación que causaran estas infecciones dependerá sobre todo del tipo de ITS que se haya adquirido, para determinar cuál es el tipo primero debemos saber que microorganismo lo provoca por ejemplo pueden ser causadas por bacterias, virus, hongos, entre otros. Cada uno de estos microorganismos producirán distintos signos y síntomas y algunas otras serán asintomáticas lo que sería perjudicial sobre todo para los universitarios porque propagarían con mayor frecuencia las ITS.

 

De igual forma, los estudiantes universitarios al adquirir una ITS se presume no acuden a un centro de salud para el diagnóstico y tratamiento oportuno porque tienen vergüenza y a la vez miedo que su entorno se entere, esto lo que provocaría en el peor de los casos es que se llegue a convertir en una Enfermedad de transmisión sexual por falta de tratamiento como son los antirretrovirales provocando así la aparición del SIDA (Síndrome de Inmunodeficiencia Adquirida) que es la etapa final del VIH, esta última etapa provoca una afectación muy grave al sistema inmunitario alterando o anulando su función (5).

 

También es sabido, que si llegara a suceder el contagio de una ITS repercutiría en el universitario primeramente en un problema psicológico ya que entraría en un estado de depresión y de vergüenza. En este sentido, para evitar estas ITS es necesario reforzar en los universitarios el conocimiento acerca del uso de métodos anticonceptivos sabiendo que existen una diversa gama de métodos para la prevención de las ITS, como los preservativos femeninos y masculinos; para ello los universitarios deben conocer sobre la forma correcta de uso y así podría llegar a tener una mayor eficacia en evitar un contagio de alguna infección de transmisión sexual (6).

 

En definitiva, las importancias de los temas mencionados no se deben dejar de lado y al contrario seguir reforzando para lograr que más universitarios no adquieran las Infecciones de Transmisión sexual y esto se lograra mediante una enseñanza clara y precisa que se le pueda brindar a los estudiantes por parte de los docentes o de un personal de salud.

 

Para abordar este fenómeno, el objetivo de este estudio es interpretar los conocimientos y conductas de estudiantes universitarios ante las infecciones de transmisión sexual. Se busca determinar si, en algún momento de su vida, han recibido capacitación formal o informal sobre este tema y si existen áreas de conocimiento que no han sido adecuadamente abordadas. Es fundamental reconocer que contraer una ITS puede tener consecuencias graves para la salud, y que su tratamiento no siempre es sencillo ni efectivo.

 

De acuerdo a lo anterior, al identificar las lagunas en el conocimiento y la educación sobre las ITS, este estudio tiene como finalidad contribuir a la mejora de la educación sexual en las instituciones universitarias. Al proporcionar información precisa y accesible, se espera empoderar a los jóvenes para que tomen decisiones informadas y responsables en su vida sexual. Además, al fomentar una mayor conciencia sobre las ITS, se busca reducir la incidencia de conductas de riesgo, promoviendo así un entorno más saludable y seguro para todos los estudiantes. El objetivo de la investigación es interpretar los conocimientos y conductas de estudiantes universitarios ante las infecciones de transmisión sexual.

 

METODOLOGÍA

 

El presente artículo tiene como propósito analizar los discursos que subyacen en las teorías sobre la Sexualidad con el fin de generar un constructo que permita la comprensión sobre los conocimientos y conductas de los estudiantes en cuanto a las enfermedades de transmisión sexual. el estudio se fundamentó teóricamente en los aportes de Hurtado (7), Falcao (8), Vásquez y Romero (9) entre otros expertos del tema.

 

En cuanto a la metodología se enmarcó en un enfoque cualitativo, una investigación hermenéutica, con diseño documental bibliográfico, pues se realizó una exhaustiva revisión bibliográfica de fuentes en una búsqueda sistematizada de una cantidad de artículos en donde se clasificaron 72 de ellos de acuerdo con su importancia y relevancia con el tema quedando 53 artículos, 1 libro y 1 manual, algunos de estos artículos son de revistas similares y otros como SciELO, Scopus, Dialnet, entre otros. Y se orientó desde el análisis crítico reflexivo al develar desde el nivel semiótico, las posiciones discursivas que permiten comprender las conductas y los conocimientos que tienen los estudiantes en relación a las enfermedades de transmisión sexual. De tal manera, que sea estudiado desde su propia cotidianidad. A continuación, la Figura 1 ilustra el proceso de selección del material educativo destinado a aumentar el conocimiento sobre las infecciones de transmisión sexual (ITS) entre los universitarios:

 

Figura 1. Proceso de selección de material Educativo

 

RESULTADOS

 

Descripción del Conocimiento sobre las ITS

 

En cuanto a la adquisición del conocimiento este tiene su principal origen en la percepción, es decir, vamos captando eventos o cambios que se da diariamente alrededor y que estos a su vez son recepcionados mediante los sentidos logrando así que cada uno vaya adquiriendo y formando su propio conocimiento. Gracias a este proceso de la percepción poco a poco se va perfeccionando las capacidades en la adquisición del conocimiento en el ser humano (10).

 

Por otro lado, el conocimiento también se puede formar de acuerdo con experiencias vividas como por ejemplo sabemos que nuestros antepasados aquellos hombres de la ciencia que para lograr el conocimiento tuvieron que realizar muchos experimentos, pruebas y vivencias reales, gracias a este proceso hoy en día existen bases teóricas reales; demostrando así que el conocimiento es y será una de las capacidades más relevantes del ser humano (11).

 

Hoy en día en las universidades los docentes juegan un rol muy importante en la educación y formación de los universitarios, para este proceso es necesario que los docentes logren adquirir habilidades innovadores con respecto a la educación para que tenga el rol de facilitador y así poder guiar a los alumnos en toda su formación académica; paralelamente el docente debe conocer las habilidades o dificultades que cada alumno presenta para poder así mejorar con respecto a las metodología y técnicas de aprendizaje, con el único fin de que los universitarios logren el aprendizaje esperado (12).

 

Si bien es cierto en las universidades el conocimiento en temas de salud es fundamental sobre todo en los universitarios, al trasladarnos a la realidad donde en muchas universidades no se logra la enseñanza adecuada en estos temas, ya sea porque no está en el currículo de algunas facultades o porque simplemente no se da una información clara y sencilla de estos temas de salud a los universitarios. Por ello, la necesidad de brindar estos conocimientos mediante formas distintas como por ejemplo las charlas interactivas en donde se podría educar a los universitarios resaltando la importancia en mantener una vida sana, actuar con responsabilidad y poder tomar decisiones correctas según sea el caso, con el único objetivo de lograr así el bienestar no solo del universitario sino de todos los que lo rodean (12).

 

Revisión de la literatura sobre la formación en la sexualidad en estudiantes universitarios

 

La sexualidad viene a ser un conjunto de todas aquellas características que están presentes en el ser humanos desde el inicio de su vida como son las biológicas, sociales y psicológicas dentro de este conjunto también se encuentran las actitudes, los comportamientos, las creencias, los valores y los sentimientos, todo ello establecerá la forma de cómo se expresará el universitario y a la vez la forma de relacionarse con los demás (7).

 

En la actualidad muchas personas confunden el tema de sexualidad con el sexo o en específico lo relacionan con tener relaciones sexuales, pero ello no es así, la sexualidad es uno de los puntos más importantes y fundamentales en el desarrollo de cada persona. Según la historia alrededor del siglo XVII es donde surge el tema de la sexualidad en este tiempo existía una política en donde no se podía tocar temas relacionados con la sexualidad y sobre todo se prohibió hablar de sexo y sobre todo que este se dé antes del casamiento, esta política fue duramente cuestionada hasta que alrededor del siglo XX se eliminaron algunas prohibiciones sobre la sexualidad permitiendo así que las personas puedan ser libres de decidir por sí mismos (8).

 

Se puede decir, entonces que la sexualidad tiene sus inicios desde el desarrollo intrauterino y que posterior a esta etapa fuera del vientre materno la sexualidad se desarrollará de acuerdo al contexto social y a los parámetros que impone la sociedad, sabemos que en pleno siglo XXI todavía existe un gran auge de una sociedad racista y discriminativa y que por ende no permite el desarrollo natural de la sexualidad en cada persona demostrando que el miedo o temor de ser rechazados prevalece más (16). De acuerdo con la cultura latina en la que estamos esta no contribuye al desarrollo de la sexualidad provocando la falta de autonomía en la persona, esto lo único que provocaría es que las personas se vuelvan racistas, violentas y sobre todo inseguras provocando un mayor número de consecuencias personales, dentro de estas consecuencias puede estar el contagio de sífilis o VIH (13).

 

Si bien es cierto la sexualidad juega un papel muy importante en el ser humano sobre todo en la etapa de la adolescencia y en los jóvenes en donde en ellos recién se está formando y moldeando su comportamiento sexual, si hablamos específicamente de los universitarios son un grupo vulnerable ya que ellos se basan en modelos a seguir como son los docentes y familiares quienes participaran de forma directa en la formación de su sexualidad. Los universitarios son muy fáciles de persuadir y sobre todo estando en una sociedad donde se debe hacer lo que hace la mayoría solo por evitar ser rechazados (14).

 

Por otro lado, no se puede dejar de mencionar sobre los 4 pilares de la sexualidad que influyen de forma directa en los universitarios, en primero lugar tenemos las relaciones afectivas que son las encargadas de formar un vínculo interpersonal con las personas más cercanas que lo rodean; es segundo lugar tenemos al erotismo en el cual hace referencia al deseo sexual este vendría ser un punto muy importante ya que debe ser manejado con mucha responsabilidad; en tercer lugar tenemos la reproductividad que se refiere a la procreación de un nuevo ser aquí se debe brindar a los universitarios charlas sobre los embarazos no deseas para que puedan entender la magnitud que conlleva convertirse en padres a una edad muy corta; y por último tenemos el sexo genético que vendría a ser la clasificación en dos categorías de acuerdo a los órganos sexuales reproductivos que pueden ser tanto femeninos como masculinos pero que también se verá influencia de acuerdo a los gustos sexuales (15). A continuación, la Figura 2, muestra la revisión de la literatura sobre la formación de la sexualidad, en estudiantes universitarios:

 

Figura 2. La formación de la sexualidad

 

Conductas sexuales de riesgo en los universitarios

 

Las conductas de riesgo hoy en día juegan un papel importante en la vida de cada uno y que por ende debemos siempre estar atentos y saber actuar con responsabilidad. Las conductas sexuales de riesgo son definidas como aquella exposición que tiene un individuo a una situación que puede llegar a ser peligrosa como por ejemplo la adquisición de una Infección de Transmisión Sexual provocando así problemas médicos tanto en la persona y su pareja (16-17). El principal daño que podría llegar a suceder es adquirir una infección de transmisión sexual no curable como es el VIH ya que este virus debilita el sistema inmunológico provocando que el organismo este débil y susceptible a adquirir otras enfermedades, lamentablemente el VIH no tiene cura y que sobre todo si no se realiza un buen diagnóstico y tratamiento puede llegar a convertirse en SIDA que ya es la última etapa del VIH. En otro caso si la persona es todavía una adolescente un embarazo no deseo podría provocar una deserción escolar o incluso llegar a tener un parto complicado que podría conllevar a la muerte (18).

 

Estas conductas de riesgo son el reflejo de los comportamientos que cada persona puede tener y que puede poner en peligro los valores y el desarrollo personal de cada uno, todos somos conscientes e independientes de poder escoger entre lo bien y mal pero también sabemos que todo actuar tendrá sus consecuencias la cual podrían ser perjudicial con nuestra salud (19). Sobre todo, una conducta sexual de riesgo no distingue la orientación sexual o si eres varón o mujer por ende puede afectar con la misma intensidad la salud del individuo (20).

 

En la actualidad sabemos que existe mucha desinformación y que esto constituye uno de los principales problemas de suma relevancia en todos los países y que sobre todo compromete la salud de toda la población, por ello si nos referimos a los universitarios estos conocimientos sobre las conductas sexuales de riesgo se irán incrementando y reforzando durante su paso por la universidad ya se forma positiva o negativa (21). Dentro de la población el grupo más vulnerable vienen a ser los jóvenes específicamente los universitarios que mediante estudios realizados son el grupo que presenta mayores conductas sexuales irresponsables, algunas de las conductas más resaltantes son la promiscuidad que consiste en tener múltiples parejas sexuales a la vez, la otra conducta es la falta de uso del preservativo que viene a ser el único método anticonceptivo que nos ayuda a prevenir el contagio de cualquier ITS, y por último y no menos importante es el comienzo de una vida sexual activa a temprana edad generando así en este grupo una mayor adquisición de Infecciones de Transmisión Sexual (22).

 

Por otro lado, no se puede dejar de lado el consumo de alcohol y drogas que se relaciona directamente con las conductas sexuales de riesgo, cuando se da el consumo de alcohol poco a poco va provocando pérdida de la estabilidad motora, cambio de humor y confusión que permite que los universitarios sean más vulnerables; y por otro lado el consumo de drogas crea un estado de frenesí y delirio que impide a los jóvenes actuar de forma razonable; el consumo de ambos puede causar un estado de inconsciencia que prácticamente no les permite darse cuentan de con que tipo persona puede llegar a tener relaciones sexuales provocando en ellos un alto riesgo de contagio de cualquier tipo de ITS (23). En general las conductas de riesgo van a ser actos que dependerá de cada uno, pero lamentablemente en la sociedad la población más vulnerable son los universitarios ya que se dejan guiar con facilidad por los amigos y por ende siempre están en situaciones de riesgo. A continuación, la Figura 3, señala la revisión bibliográfica sobre las conductas sexuales de riesgo:

 

Figura 3. Las conductas sexuales de riesgo

 

Las Infecciones de Transmisión Sexual (ITS)

 

Hoy en día existe mucha población que todavía no conoce el termino ITS, ya sea por falta de conocimientos, por falta de interés o simplemente que se ciegan a una realidad que hoy está siendo afectada de forma muy violenta sobre todo a una población joven que carece justamente de conocimientos y responsabilidad. Las ITS significa Infecciones de Transmisión sexual y como su propio nombre lo dice se refiere a un gran número de infecciones transmisibles de persona a persona a través de las relaciones sexuales vaginales, anales y bucogenitales con una persona infectada (24).

En la actualidad las ITS son consideradas uno de los principales problemas de salud que se tiene en el país así como en el mundo, se dice que aproximadamente a partir del año 1980 recién es donde se empezó a conocer más sobre estas infecciones de transmisión sexual específicamente porque se dio la aparición del VIH (Virus de la Inmunodeficiencia Humana) que justamente en esos años empezó a provocar mayor mortalidad en la población ya que para este virus no existía y tampoco existe actualmente una cura. Existen tratamientos como son los retrovirales que lo que provocan es poder disminuir la carga viral de este virus logrando que los pacientes se sientan mejor y sobre todo evita que la infección empeore y no se convierta en su última fase que sería la aparición del SIDA y con esto prácticamente la muerte del paciente portador (19).

 

Dentro de las ITS se encuentra una gama diversa de microorganismos causantes de estas infecciones entre ellas tenemos las que son causadas por hongos, bacterias y virus entre otros, dentro de cada grupo existe algunos más potentes y resistentes que otros por ejemplo si nos referimos al grupo de los virus aquí se encuentran algunos que son potencialmente dañinos para la salud de quien lo porte como son el VIH y el VPH (Virus del Papiloma Humano), algunos piensan que solo afecta a la población femenina pero no es así estos virus no distinguen el sexo y el daño que provoca en ambos sexos será de la misma intensidad con la única diferencia que será sobre el organismo de cada persona que tan fuerte se encuentre el sistema inmunológico (25).

 

Hablar de las ITS es un tema de suma importancia no solo para el país sino a nivel mundial, el rango poblacional que son más afectados está entre los 15 a 44 años eso quiere decir que dentro de este grupo se encuentran los universitarios que son la población más vulnerable ya que tienen mayor probabilidad de adquirir una ITS. Este a su vez provocaría una mayor diseminación de la infección en un grupo mayor de universitarios, ya que por falta  de conocimiento de los síntomas o algunos signos característicos que se presenta de acuerdo a cada infección el universitario no le tomará la importancia debida y seguirá contagiando a muchas más personas sin culpa alguna; sabemos también que el universitario se deja llevar mayormente por sus emociones ya que propio de su etapa es que sean muy volubles y esto provocaría que tenga relaciones sexuales sin protección lo que a su vez provocaría que adicional al contagio de una ITS también puede llegar a presentar un embarazo no deseado (26).

De acuerdo al tipo de ITS que presente el universitario también se dará los síntomas y signos característicos de cada uno, esto a su vez indicaría que el universitario al presentar uno de estos síntomas debería acudir inmediatamente a un centro de salud para el diagnóstico y medicación respectiva, pero en la realidad no es así el universitario no acude al centro de salud porque no reconoce los signos o síntomas ya sea por carencia de conocimientos que no se brinda en las universidades o que se imparta la información en  términos médicos muy complicado que el universitario no logre entenderlos. Esto lo que provocaría es que estas infecciones se vuelvan recurrentes que quiere decir que se vuelvan a presentar con mucha más frecuencia haciéndolas más fuertes y resistentes para lo cual necesitarían medicamentos más potentes para lograr su eliminación dependiendo del tipo de ITS que se presente (27).

 

La principal causa para adquirir una ITS es la falta de conocimientos, la educación en el Perú sabemos que está en déficit, pero a nivel del área de salud existen cursos que imparten temas relacionados a las ITS en la vida universitaria, ello dependerá de la facultad en la que te encuentras y sobre todo si estos cursos se encuentren dentro de la malla curricular de la Universidad. No debemos dejar de lado que la enseñanza debe ser utilizando metodologías teóricas-prácticas en donde el universitario pueda captar mayor contenido y así logran el conocimiento requerido. La época universitaria es una etapa en donde el universitario será comparado como una esponja es decir todo lo que vea y experimente lo aprenderá ya sea bueno o malo por ello aquí lo que se debe identificar es que el conocimiento en él esté presente para evitar que caiga en conductas de riesgo que solo le traerán consecuencias no deseadas (28).

 

Como es conocido, la forma más común de contagio de las ITS son la vía sexual en la cual puede ser vaginal, oral o anal, pero existen otras formas en las que se puede adquirir una ITS  por ejemplo puede ser a través de besos, por contacto físico, o por contacto con prendas de una persona infectada y como consecuencia de ello podemos infectarnos de molusco contagioso que es una infección que se da específicamente en la piel y que puede tener una forma redondeada normalmente no presentan sintomatología; otra forma de adquirir una ITS puede ser a través de la vía placentaria que es donde la mamá puede transmitir al feto las ITS como por ejemplo se puede transmitir la sífilis, herpes, el virus del papiloma humano (VPH) y el VIH. Esta última también se puede transmitir a través de la Lactancia Materna (29). En la Figura 4, selección de bibliografías para la conceptualización de las ITS:

 

Figura 4. Las Infecciones de Transmisión Sexual

 

Tipos de infecciones de transmisión sexual

 

Hoy en día se ha dado un incremento de las infecciones de transmisión sexual en el mundo, específicamente nos referimos a los universitarios que vienen a ser parte del grupo poblacional más vulnerable ya que ellos serán las principales fuentes de reservorio de las ITS. En esta etapa de la vida universitaria existe mucha desinformación y sobre todo temor de saber que pueden ser juzgados al presentar una ITS por ello la mayoría de los universitarios no acuden a un centro de salud para la detección oportuna provocando así que la infección empeore y, por otro lado, también puede suceder que el universitario acuda al centro de salud y después ya no vuelva para un correcto seguimiento de la infección (30).

 

En algunos casos la presencia de una ITS no trae ningún signo ni síntoma provocando así mayor transmisión de la ITS. Por ello al hablar de las ITS debemos saber que pueden ser causadas por distintos microorganismos como pueden ser las bacterias, virus, protozoos, hongos y ectoparásitos, dentro de cada microorganismo existen diferentes tipos de ITS como pueden ser sífilis, clamidia, gonorrea, herpes, VPH, VIH, entre otras (31).

 

En este contexto, de las ITS más comunes en primer lugar las que son producidas por Bacterias, dentro de este grupo se encuentra la Sífilis, esta es producida por una bacteria llamada Treponema pallidum la cual se puede transmitir de 2 maneras una por vía sexual y la otra transplacentaria que es de mama a feto, la sífilis se caracteriza porque presenta 3 estadios el primero es la Sífilis primaria en donde se da la presencia de una mácula que luego pasa a ser pápula y por último se convierte en úlcera que es más conocida como chancro caracterizada por ser indolora; la Sífilis secundaria se caracteriza por la presencia de eritemas o sarpullido principalmente en las palmas de las manos y los pies, por último la Sífilis terciaria que es la etapa final en donde ya existe afección directa a los órganos del cuerpo como al corazón y al cerebro (32).

 

Otra de las ITS producida por una bacteria es la Clamidia en donde el signo principal es la secreción vaginal en el caso de la mujer y en el varón secreción por la uretra, esta infección se transmite por vía sexual y también de madre a hijo en el momento del parto, se debe realizar un diagnóstico oportuno para poder brindar el tratamiento correcto cuando antes y así evitar consecuencias como por ejemplo la esterilidad y embarazos fuera del útero como los ectópicos (33).

 

Se tiene también, la Vaginosis es otra de las ITS que es producida por una bacteria que es la Gardnerella vaginalis esta ITS solo afecta a las mujeres y sobre todo las que se encuentran en la edad fértil, se caracteriza por un desbalance en la flora natural que tenemos en la vagina donde nuestra principal defensa son los lactobacilos y estos se verán afectados por la presencia de algunos microorganismos. La vaginosis presenta un olor característico a pescado adicional a ello la paciente presentara picazón y ardor (34).

Dentro de las más comunes se infecciones bacterianas está la Gonorrea es producida por una bacteria llamada Neisseria gonorrhoeae que afecta principalmente al tracto urogenital, en el caso de los varones produce la uretritis y en el caso de las mujeres la cervicitis, se transmite por un contacto directo con las secreciones que están en la vía vaginal, anal u oral. Esta infección en el caso de las mujeres se puede complicar con la presencia de una inflación pélvica (35).

 

En segundo lugar, se encuentran las ITS que son producidas por virus, en este grupo está el Herpes que es una infección que se puede transmitir a través de las relaciones sexuales, contacto piel a piel con áreas infectadas y al besarse con una persona infectada, esta infección se da de 2 tipos, una que es el virus de tipo 1 (VHS-1) que según datos estadísticos presenta mayores cifras a nivel mundial, este tipo se caracteriza por la aparición de pápulas labiales, el virus de tipo 2 se caracteriza por la presencia de ampollas o úlceras en el pene, en los labios vaginales y en el cuello uterino (36).

 

También dentro de este grupo al Virus del Papiloma Humano dentro del cual se puede clasificar en dos grupos uno que es de bajo riesgo que causan verrugas en los genitales, boca o garganta que son de tipo 6 y 11, lo otro es de alto riesgo que es el causante del cáncer de cuello uterino en mujeres y en el caso de varones el cáncer de pene destacando los tipo 16 y 18, normalmente no presenta síntoma alguno en la mayoría de los casos, una de las causas de contagio es el inicio temprano de relaciones sexuales con múltiples parejas y esto se da sobre todo en una población joven, por ello viene la importancia acerca de la vacunación contra el VPH (37).

 

Uno de los virus más imponentes y que se encuentra en auge es el Virus de Inmunodeficiencia Humana (VIH) este se puede transmitir no solo por vía sexual sino también por vía sanguínea ya sea en una transfusión sanguínea, a través de un corte con un material contaminado o jeringas, otra forma de contagio también se da vía materno-fetal, una vez que te hayas contagiado del VIH los síntomas que presenta al inicio de la enfermedad no son tan graves lo que hace que muchos jóvenes no se percaten o piensen que es otra enfermedad esto dependerá de que tan fuerte se encuentre el sistema inmunológico, lo ideal es realizarse un descarte lo más pronto posible para así tratar la infección con antirretrovirales(TAR) y evitar que la infección empeore llegando a convertirse en SIDA que es la etapa final, en la última década se han detectado mayor número de contagios en varones que en mujeres, mayormente en el rango de los 15 a los 29 años (38).

 

En tercer lugar, se tiene al grupo de los protozoos aquí la infección más común es la Tricomoniasis que es causada por un protozoo llamado Trichomona Vaginalis, este afecta tanto a mujeres como a varones, pero en los varones la infección es asintomática por ende ello serían las principales fuentes de contagio ya que no saben que tienen la infección, en el caso de las mujeres se presentara una inflamación en los labios vaginales que es causada por una picazón constante y secreción vaginal con mal olor (39).

 

En cuarto lugar, se encuentra a la Candidiasis que es causada por el hongo llamado Cándida, produce una secreción blanquecina de color blanca parecido al requesón no tiene mal olor y genera picazón constante, en algunos casos se puede dar dolor y ardor al tener relación relaciones sexuales (28, 7).

 

En quinto lugar, el grupo de los Ectoparásitos aquí se encuentra la pthirus pubis o más conocida como piojo púbico, este piojo se adhiere fuertemente al vello púbico y su forma de contagio es a través de las relaciones sexuales, pero también al uso de ropas, sabanas, toallas de alguna persona que tenga estos piojos. Causa escozor intenso y deja unas manchas rojizas (40).

 

Por último, se puede decir que todos los tipos de ITS presentan diferentes signos y síntomas, algunas de las ITS son asintomáticos lo que causaría mayor propagación de la infección, el principal problema es la desinformación en el grupo población más vulnerable que vienen a ser los jóvenes. A continuación, la Figura 5, muestra la revisión bibliográfica para los tipos de ITS:

Figura 5. Tipos de Infecciones de Transmisión Sexual

 

El SIDA

 

Para hablar del Sida primero se deben especificar las etapas por las que se pasa hasta llegar a este punto. Primeramente, se debe haber producido el contagio por el VIH, este virus lo que realiza principalmente es atacar al sistema inmunológico haciéndolo muy débil y provocando así el ingreso de muchas enfermedades, el VIH va a presenta 3 fases, en la primera fase que se denomina Aguda se caracterizara por el ingreso de este virus al organismo provocando una serie de síntomas que son parecidos a los de un resfriado estos se presentaran semanas después de haber contraído el virus en una de sus distintas formas.

 

Es por esta razón que, mucha población al pensar que puede ser un resfriado no le toma el interés debido y dejan que avance la enfermedad. La segunda fase se llama Crónico aquí vendría a ser en donde el contagio se daría en masas ya que durante esta segunda fase no existe la presencia de algún síntoma, pero ello no significa que el virus no esté en el organismo al contrario lo que está realizando el virus es su multiplicación dentro de las células del cuerpo, esta etapa asintomática puede llegar a durar varios años y si sobre todo no la diagnosticamos a tiempo puede provocar la evolución al Sida. El Sida es la etapa final y más grave que se puede presentar, prácticamente el organismo está totalmente debilitado por la infesta del virus lo que adicionalmente permite que los pacientes puedan llegar a contraer otras enfermedades como por ejemplo el cáncer y así adelantar mucho más rápido la muerte Centro para el control y la prevención de enfermedades (41).

 

Existe en sí, un tratamiento que permite al paciente la reducción de la carga viral que este dentro del organismo evitando así su detección en pruebas específicas y sobre todo el contagio hacia sus parejas, este medicamento vendría a ser los antirretrovirales (TAR) que el principal objetivo es permitir al paciente mejorar su calidad y evitar la propagación de algunos síntomas, no eliminara el virus de su cuerpo por completo lo que significa que tiene que tomar los medicamentos de por vida. Si se diera el caso en que una mujer joven tenga el virus y a la vez este embarazada lo ideal es que primeramente sea diagnosticada y posterior a ello empezar el tratamiento de antirretrovirales para así evitar el contagio del virus hacia su bebe (42).

 

Es de resaltar que. existen diversas formas de contagio como por ejemplo a través de las relaciones sexuales sin protección que es la más común, a través de la sangre mediante transfusiones sanguíneas, con jeringas contaminadas de un paciente positivo, mediante la lactancia materna, secreciones vaginales y semen. Existe mucha desinformación de estas formas de transmisión y lo que provocan en la población es el rechazo y la discriminación hacia las personas que poseen el virus porque piensan que se pueden contagiar a través de besos, abrazos, por darse la mano o por compartir alimentos, y esto es lo que sobre todo repercute en los universitarios ya que por ser propio de etapa en la que se encuentran son más susceptibles a cualquier rechazo, no olvidemos que también el personal médico y me refiero a los universitarios que realizan rotaciones por los hospitales o centros de salud que atienden a estos pacientes puede tener un riesgo elevado de contagio ya que estará en contacto directo con las jeringas, bisturí u otros materiales empleados (43).

 

De igual forma, algunos datos señalan que existe un tratamiento profiláctico preexposicional (PrEP) que consiste en poder ayudar a un poblacional que no tiene VIH pero que está en constante riesgo de poseerla ya sea porque tenga muchas relaciones sexuales anales y vaginales, o por mucho consumo de drogas mediante los inyectables, para estos casos la FDA (Food and Drug Administration) ha aprobado la utilización de dos medicamentos específicos con el único fin de poder ingresar al torrente sanguíneo y que así pueda bloquear el paso del virus una vez que ingrese al cuerpo, estos medicamentos son la Truvada y Descovy que son inhibidores de nucleósidos que justamente es el componente que tiene el VIH, para que pueda funcionar el tratamiento preexposicional se debe tomar todos los día de forma continua (44).

 

También, se puede presentar el caso en donde exista una fortuita exposición con el VIH, como por ejemplo haber tenido relaciones sexuales y no saber que la persona tenía VIH o haber tenido un contacto directo con una jeringa, lanceta o cualquier elemento contaminado, en estos casos existe un tratamiento post exposición (PEP) que solo se debe administrar dentro de las 72 horas, dentro de este grupo de medicamentos tenemos al Tenofovir, Lamivudina y Dolutegravir los cuales nos ayuda a prevenir una posible infección (45).

 

Consecuencias de las ITS

 

Como es sabido, las consecuencias se presentan después de haber realizado un acto ya sea bueno o malo, en este caso si hacemos referencia en la relación a las ITS la primera consecuencia que podemos mencionar sobre todo que afecta a nuestra población joven en específico a los universitarios podemos decir que es el contagio o adquisición de alguna ITS como sabemos algunas de las ITS pueden tener cura y otras no, lo que conlleva a un problema en la salud sexual y reproductiva del universitario.

 

Normalmente los universitarios carecen de conocimiento en específico sobre algunos signos o síntomas diferentes en cada ITS por ello se le debe educar de forma clara y sencilla para que pueda adquirir el conocimiento y así evite que se contagie de alguna ITS. La segunda consecuencia se relaciona directamente con problemas físicos que trae la adquisición de una ITS como por ejemplo vendría a ser la infertilidad, esta puede afectar en el caso de las mujeres afecciones en la trompa de Falopio lo que podría causar un embarazo ectópico y en el caso de los varones puede causar problemas en los conductos deferentes conllevando así a una infertilidad (46).

 

Como tercera consecuencia es que tenga un embarazo no deseado en esta etapa lo que buscan los jóvenes son soluciones rápidas y es ahí donde buscan lugares que realizan los abortos provocando que pueda tener complicaciones como la muerte, por otro lado, si adicional al embarazo también se adquirió una ITS podría transmitirse directamente al feto y nacer con alguna patología o infección, lo que conllevaría a una situación complicada para un universitario (47).

 

Consecutivo al embarazo no deseado se puede presentar otra consecuencia como la deserción universitaria uno por el tema del nuevo ser al cual se tienen que hacer cargo lo que conlleva a buscar un trabajo y dejar poco a poco los estudios universitarios, esta consecuencia está relacionado directamente con el inicio temprano de relaciones sexuales sobre todo porque los universitarios son muy volubles e irresponsables lo que los lleva a actuar sin pensar (16).

 

Aunado a esto, la consecuencia principal que es el daño psicológico que produce tener una ITS en los universitarios, hoy en día la sociedad es altamente discriminatoria y racista que juzga sin ni siquiera entender la magnitud que conlleva hacerlo, la parte más afectada es la emocional que se presenta en el universitario ya que es muy devastadora cuando le dan un resultado positivo sobre la adquisición de una ITS provocando en el vergüenza sobre que le dirán sus amigos y temor a ser rechazado lo que provocaría que entre en un estado de depresión llevándolo a tomar decisiones equivocadas y no reversibles como el suicidio (46). A continuación, la Figura 6, esquematiza las consecuencias de las ITS:

 

Figura 6. Consecuencias de las ITS

 

 

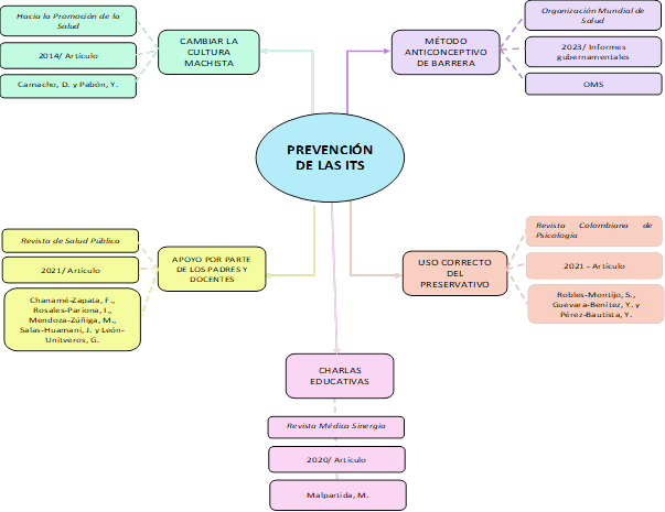
Prevención para las ITS

 

Al referir específicamente el tema de la prevención de una ITS existe un método anticonceptivo que protege de esta infección que es el preservativo femenino que se utiliza de forma interna y el preservativo masculino que se utiliza de forma externa, estos están hechos de una funda de látex y su principal función es evitar el paso de los espermatozoides evitando un embarazo no deseado y sobre todo en la prevención del contagio de una ITS. Estos preservativos brindaran seguridad sobre todo si se tiene un correcto uso además se puede obtener de forma gratuita en los centros de salud u hospitales (48).

 

Los universitarios son la población en quienes se debe enfatizar el uso correcto del preservativo para ello lo primero que deben saber es verificar puntos importantes como por ejemplo que el preservativo este sellado, que tenga la fecha de vencimiento y que no presente ningún tipo de desgaste o daño en la envoltura, luego de ello se debe usar los dedos para poder abrir el preservativo y no arrancarlo con los dientes porque podemos romper el preservativo, para hacer la colocación se necesita que el pene este erecto, una vez terminado la eyaculación se retira el preservativo cuidadosamente mientras que todavía se encuentre erecto paralelo a ello envolverlo con papel higiénico y desecharlo, finalmente realizar un correcto lavado de manos (49).

 

Es conocido que, durante la etapa universitaria no se brindan cursos específicos que brinden estos conocimientos sobre las ITS por ello una forma de prevenir es brindar a los universitarios charlas educativas en donde se les explique de forma sencilla, con ejemplos prácticos todo referente al contagio de las ITS y las implicancias que tienen estas, enseñarles que pueden mejorar y cambiar algunas conductas de riesgo que ya estén presentando y que a veces es muy difícil que lo acepten, resolver algunas creencias y dudas que presentan para que pueda tener mayor seguridad de decidir mejor (26).

 

En torno al tema, la primera fuente de conocimiento debería ser brindada por los padres pero en la actualidad todavía existe muchos padres que se niegan a hablar sobre estos temas por que los consideran todavía un tabú, sin embargo esto hace que los universitarios obtengan información de fuentes que no son verídicas como páginas de internet u obtienen la información de amigos más cercanos, los padres deben ser los primeros consejeros y si ellos no tienen la información lo que deberían hacer es poder recomendar o llevar a sus hijos a un centro de salud para que puedan recibir información de un personal médico capacitado, no olvidemos por otro lado el rol del docente quien también es fuente de conocimiento por ello deben impartir información verídica ya que su principal punto a favor es la mayor afinidad y confianza que tienen con los universitarios (50).

 

De igual forma, en la sociedad existe una gran mayoría que todavía tienen ideas un poco antiguas sobre todo los varones machistas quienes son el principal grupo que se niega a usar el preservativo ya que va en contra de su cultura y mencionan que un varón no debe eyacular dentro de un preservativo sino en la vagina de la mujer, esto lo único que provoca es aumentar el número de contagios sobre todo en personas que carecen de conocimientos, se debe lograr la cultura y conocimiento de estas personas mediante charlas y ejemplos propios sobre qué pasaría si se llegara a contagiar de una ITS (51).

 

Figura 7. Prevención de las ITS

 

Discusión

 

Los estudios revisados convergen en señalar la adquisición del conocimiento como un proceso complejo y multifacético, influenciado tanto por factores internos como externos al individuo. Los autores coinciden en que la percepción, la experiencia y la educación formal son pilares fundamentales en la construcción del conocimiento.

 

Por su parte, Bermeo et al. (10) y Ponce Salgado (11) enfatizan la importancia de la percepción y la experiencia directa como fuentes primarias de conocimiento. Al interactuar con el mundo, los individuos construyen representaciones mentales que dan forma a su comprensión de la realidad. Esta perspectiva constructivista se complementa con la idea de que el conocimiento científico se desarrolla a través de un proceso de experimentación y refutación constante.

 

En otro punto, Rodríguez (12) y Hurtado et al. (7) profundizan en el papel de la educación formal y, en particular, de la educación superior, en la formación del conocimiento. Estos autores destacan la importancia de que los docentes adopten enfoques pedagógicos innovadores que promuevan el aprendizaje activo y significativo. Además, subrayan la necesidad de abordar temas como la sexualidad de manera integral y respetuosa en los contextos universitarios, reconociendo la influencia de factores sociales y culturales en la construcción de la identidad sexual.

 

La revisión de la literatura revela la necesidad de adoptar una perspectiva holística para comprender la adquisición del conocimiento. Es fundamental considerar no solo los aspectos cognitivos, sino también los emocionales y sociales que influyen en los procesos de aprendizaje.

 

Conclusiones

 

Las conclusiones del estudio indican que la adquisición de conocimiento es un proceso continuo y fundamental para la toma de decisiones informadas, especialmente en temas relacionados con la salud sexual. Los resultados de este estudio evidencian que, si bien los universitarios cuentan con cierta información sobre las ITS, existen importantes lagunas en sus conocimientos y actitudes, lo que los vuelve vulnerables a contraer estas infecciones.

 

Por un lado, la sexualidad es una dimensión compleja de la vida humana que va más allá de la mera reproducción. Sin embargo, los tabúes y la falta de educación sexual integral limitan la capacidad de los jóvenes para tomar decisiones autónomas y responsables sobre su salud sexual. Por otro lado, las conductas sexuales de riesgo, como el inicio temprano de las relaciones sexuales, el número de parejas sexuales y el uso inconsistente de preservativos, se asocian directamente con un mayor riesgo de contraer ITS.

 

El VIH/SIDA representa una de las principales preocupaciones en salud pública, especialmente entre los jóvenes. La falta de conocimiento sobre los modos de transmisión, los síntomas y las opciones de tratamiento contribuye a la propagación de esta infección. Si bien existen tratamientos efectivos para el VIH, la prevención sigue siendo la estrategia más eficaz para controlar la epidemia.

 

En conclusión, es necesario fortalecer la educación sexual integral en el ámbito universitario, promoviendo un enfoque que aborde no solo los aspectos biológicos de la sexualidad, sino también los aspectos sociales, emocionales y culturales. Asimismo, es fundamental fomentar el acceso a servicios de salud sexual y reproductiva de calidad, garantizando la confidencialidad y la no discriminación. Al empoderar a los jóvenes con información precisa y herramientas para tomar decisiones saludables, podemos contribuir a reducir la incidencia de ITS y mejorar su calidad de vida.

 

REFERENCIAS BIBLIOGRÁFICAS

1. Saeteros D y Saeteros R. Diseño de un Programa de Comunicación para promover el sexo seguro en estudiantes de la Escuela Superior Politécnica. Riobamba, Ecuador: EPES; 2002. https://acortar.link/jDYg8X

2. González-Ramírez L, Robalino-Flores X, De la Torre E, Parra-Mayorga P, Prato J, et al., Influence of Environmental Pollution and Living Conditions on Parasite Transmission among Indigenous Ecuadorians. Int. J. Environ Res. 2022 54; 19(11): 6901. https://acortar.link/V4udvc

3. Durán V y Gutiérrez S. El aprendizaje activo y el desarrollo de habilidades cognitivas en la formación de los profesionales de la salud. FEM: Revista de la Fundación Educación Médica. 2022. 24(6), 283-290. https://acortar.link/VciXxz

4. Cifuentes C., Gaete G., Sepúlveda C., Morales I y Parada D Factores de riesgo para infecciones de transmisión sexual en adolescentes de un colegio de educación secundaria. Horizonte Médico. 2021. 21(1). https://acortar.link/fAwsts

5. Ramírez D. Actitudes, creencias y conocimientos sobre el Virus de Inmunodeficiencia Humana en estudiantes universitarios en Colombia. Revista Médica Electrónica. 2023. 45(1). https://acortar.link/VMx3fV

6. Girón G., Valencia N., Ruiz M., Meza J y Afanador M. Actitud hacia el Uso del preservativo en prácticas sexuales de estudiantes Universitarios. Comunidad y Salud. 2021. 19(2). https://acortar.link/OlsjvZ

7. Hurtado M y Olvera J. Conocimientos y Actitudes sobre sexualidad en jóvenes universitarios. Revista Electrónica de Psicología Iztacala. 2013. 16(1), 241-251. https://acortar.link/cMGLT5

8. Falcao J., Vieira L., Moura E., De Olivera S., Bezerra A y Barbosa L. Conocimientos de los estudiantes del área de salud sobre anticonceptivos y prevención de enfermedades de transmisión sexual. Enfermería Global Scielo. 2009. (15). https://acortar.link/qnp2cX

9. Vásquez M., Romero A y Rivas A. Conocimientos, Actitudes y Prácticas en Salud Sexual entre estudiantes de los primeros semestres de Enfermería. Duazary Redalyc. 2010. 7(2), 211-218. https://acortar.link/wNFc8t

10. Bermeo J., Guerrero J. y Delgado K. Niveles del conocimiento. En D. Alan y L. Cortez. (Coords.) Procesos y Fundamentación de la Investigación Científica. 2017. Editorial Utmach. https://acortar.link/gc7zCW

11. Ponce J. Conocimientos Actitudes y Prácticas sobre VIH/SIDA en alumnos del primero año de la Universidad Nacional de Ucayali. Universidad Nacional de Ucayali. 2021. https://acortar.link/s2JudK

12. Rodríguez L. Conocimiento sobre Prevención del VIH/SIDA en estudiantes del I ciclo de la Escuela Profesional de Contabilidad. Universidad Católica Los Ángeles Chimbote. 2020. https://acortar.link/VCl533

13. Camero Y., Meléndez I., García E y Álvarez A. Educación para la Salud en la Prevención de ETS y la Sexualidad Responsable. Revista Venezolana de Salud Pública. 2021. 9(2), 37-46. https://acortar.link/jt7qz7

14. Arias L. Factores que influye en la sexualidad de adolescentes que estudian medicina en una Universidad privada Cochabamba. Revista Científica de Salud UNITEPC. 2022. 9(2), 29-37. https://acortar.link/8DmyCp

15. Montañez M y Pérez A. Estrés y ansiedad durante la sexualidad del adolescente con autismo. Una revisión sistemática. IPSA Scientia, revista científica multidiciplinaria. 2022. 7(4), 50-65. https://acortar.link/nScLLY

16. Tapia H., Hernández J., Pérez I. y Jiménez, A. Conductas sexuales de riesgo para embarazos no deseados e Infecciones de Transmisión Sexual en estudiantes universitarios. Enfermería Universitaria. 2021. 17(3), 294-304. https://acortar.link/HoPkUc

17. Garcia E., Menéndez E., Fernández P y Cuesta M. Sexualidad, Anticoncepción y Conducta Sexual de Riesgo en Adolescentes. International Journal of Psychological Research. 2012. 3(1), 79-87. https://acortar.link/mSIrPv

18. Bouniot-Escobar S., Muñoz-Vigueras C., Norambuena-Vergara N., Pinto C. y Muñoz-Pareja M. Prevalencia de Conductas Sexuales de Riesgo en estudiantes de Primer Año de Pregrado de la Universidad San Sebastián, Concepción, Chile, 2016: estudio descriptivo. Revista Colombiana Obstetricia y Ginecología. 2017 68(3), 176-185. https://doi.org/10.18597/rcog.2799

19. Salas F. Caracterización de factores implicados en conductas de riesgo en adolescentes. Revista ABRA. 2018. 38(56), 1-16. https://acortar.link/xx7Rdg

20. Alfonso L y Figueroa L. Conductas sexuales de riesgo en adolescentes desde el contexto cubano. Revista Ciencia Médica Pinar Río. 2017. 21(2), 143-151. https://acortar.link/WNbVsD

21. Deleon L., Passos C., Spindola T., Costa E., Nepomuceno N y Vieira C. Prevención de Infecciones de Transmisión Sexual entre los jóvenes e importancia de la Educación Sanitaria. Enfermería Global. 2022. 21(65), 74-115. https://acortar.link/V5e85D

22. Badillo M., Mendoza X., Barreto M. y Díaz-Pérez A. Comportamientos sexuales riesgosos y factores asociados entre estudiantes universitarios en Barranquilla, Colombia,2019. Enfermería Globo. 2020. 19(59), 422-449. https://acortar.link/Kgo4en

23. Paredes M., Paredes E., Fonseca-Bautista S., Paredes R y Paredes S. Conductas sexuales de riesgo en adolescentes de Latinoamérica. Revista Ecuatoriana de Psicología. 2023. 6(15), 121-129. https://acortar.link/5TKmsF

24. Orcasita L., López M y Reina C. Conocimientos sobre riesgos frente a infecciones de transmisión sexual (ITS) en estudiantes universitarios de la ciudad de Cali. Informes Psicológicos. 2014. 14(1), 143-158. https://acortar.link/9PqHvv

25. Perca L. Conocimientos de Infecciones de Transmisión Sexual y Actitudes sobre conductas sexuales riesgosas en estudiantes varones de una universidad peruana. Investigación e Innovación: Revista Científica de Enfermería. 2021. 1(1), 48-57. https://acortar.link/mm4Mv1

26. Malpartida M. Enfermedades de transmisión sexual en la atención primaria. Revista Médica Sinergia. 2020. 5(4). https://acortar.link/vGYUfp

27. Díez M y Díaz A. Infecciones de Transmisión Sexual: epidemiología y control. Revista Española de Sanidad Penitenciaria. 2011. 13(2), 58-66. https://acortar.link/DtWdpY

28. De la Hoz G. Grado de conocimiento de las ITS en estudiantes de medicina de la universidad libre seccional Barranquilla. Biociencias. 2013. 8(2), 47-53. https://acortar.link/XTzyag

29. Morris S. Introducción a las Infecciones de Transmisión Sexual (ITS). Manual MSD. 2023. https://acortar.link/TXdquT

30. Cárdenas A., Zamora A., Yunga A. y Salazar G. Prevención, atención y control de las enfermedades de transmisión sexual. Dominio De Las Ciencias. 2021. 7(4), 195-216. https://acortar.link/zdZzUM

31. Reyes G. Infecciones de Transmisión Sexual: Un problema de salud pública en el mundo y en Venezuela. Comunidad y Salud. 2016. 14(2), 63-71. https://acortar.link/XBPwUC

32. Apoita M, González B, Jané-Salas E, Marí A., Estrugo A y López-López J. Sífilis: manifestaciones orales, revisión sistemática. Avances en Odontoestomatología. 2020. 36(3), 159-173. https://acortar.link/VsnDDu

33. Araya V., Pezoa K., Saavedra M. y Arevena J. Conocimiento y creencias sobre infección por Clamidia en población joven. Revisión narrativa. Revista Chilena de Obstetricia y Ginecología. 2019. 84(5), 403-415. https://acortar.link/OcAZZf

34. Pascual K., Gonzáles A., Parra Y y Milá L. Diagnóstico microbiológico de vaginitis en mujeres de edad fértil. Revista Información Científica. 2015. 94(6), 1263-1271. https://acortar.link/zUlexx

35. Ghanem K. Manifestaciones clínicas y diagnóstico de la infección por Neisseria gonorrhoeae en adultos y adolescentes. UpToDate. 2020. https://acortar.link/5zVG48

36. Organización Mundial de Salud [OMS]. Virus del Herpes Simple. 2023. https://acortar.link/L4scVR

37. Pelliccioni P., Minin F., Guerrero C., Molina J y Rhys K. Información y actitudes sobre el Virus del Papiloma Humano en jóvenes estudiantes universitarios. Revista de SALUD Pública. 2020. 24(3), 85-94. https://acortar.link/MQP3Nr

38. Estrella B., Saa B y Caicedo J. Propuesta educativa para mejorar la percepción de riesgo de contagio del VIH en estudiantes universitarios. 2022. Conrado, 18(87), 200-208. https://acortar.link/UbBdTO

39. Gonzáles A., Velázquez N., Pérez A y Aguilar M. Identificación molecular de Trichomonas vaginalis en muestras cérvico-vaginales de mujeres sexualmente activas de la ciudad de Durango. South Florida Journal of Health. 2021. 2(3), 340-352. https://acortar.link/QBi54A

40. Ledesma G y Mendoza M. Nivel de conocimiento sobre las infecciones de transmisión sexual en estudiantes de secundaria, I.E. Coronel Francisco Bolognesi, S.J.L. Universidad Cesar Vallejo. 2019. https://acortar.link/f7VkTJ

41. Centros para el Control y la Prevención de Enfermedades [CDC]. Informe básico sobre el VIH. 2022. https://acortar.link/fgrzOA

42. Organización Mundial de Salud [OMS]. VIH y sida. 2023. https://acortar.link/FMn4nf

43. Pacheco C., Miniet A y Gonzáles S. Intervención Educativa: Riesgo de Contagio por VIH en Estudiantes Universitarios. La U Investiga. 2021. 8(2), 9-17. https://acortar.link/J3YMF8

44. Centro para el control y la Prevención de Enfermedades [CDC]. Prevención del VIH-Profilaxis preexposición (PrEP). 2021. https://acortar.link/KtDeLx

45. Centro para el control y la Prevención de Enfermedades [CDC]. Visión general de la infección por el VIH- Que es una vacuna terapéutica contra el VIH. 2021. https://acortar.link/M1EMH0

46. Ávila L., Dos Santos A., Parra L., Correa A., Rincón N., Marín T., Silva G., Cepeda D. y Rivera D. Construcción de una escala que mide la percepción de las infecciones y enfermedades de transmisión sexual en adultos jóvenes. Revista Científica Signos Fónicos. 2023. 9(1), 25-40. https://acortar.link/P3XOPP

47. Delgado J., Bueno C., Brito H., Pérez E y Petatán S. Comportamientos sexuales de riesgo para embarazos no deseados e infecciones de transmisión sexual en estudiantes universitarios mexicanos. Revista Dilemas Contemporáneos: Educación, Política y Valores. 2023. (3). https://acortar.link/mFTPp0

48. Organización Mundial de Salud [OMS]. Preservativos. 2023, 20 de Julio. https://acortar.link/C7oJDZ

49. Robles S., Guevara Y y Pérez Y. Factores de Riesgo para la Salud Sexual de Jóvenes Sordos: Evaluación con un Cuestionario Computarizado. Revista Colombiana de Psicología. 2021. 30(1), 27-45. https://acortar.link/zSfUTW

50. Chanamé F., Rosales I., Mendoza M., Salas J y León G. Conocimientos y medidas preventivas frente a infecciones de transmisión sexual en adolescentes peruanos andinos. Revista de Salud Pública. 2021. 23(1), 1-7. https://acortar.link/NSeEwy

51. Camacho D y Pabón Y. Percepciones que afectan negativamente el uso del Condón en universitarios de la Costa Caribe Colombia. 2014. Hacia la Promoción de la Salud, 19(1), 54-67. https://acortar.link/VBe485